
图源:摄图网
11月10日,在2023数字生态大会卫星移动通信产业发展论坛上,荣耀终端有限公司旗舰手机总经理李坤表示,卫星通信已经成为智能终端的魅力特性,在高端用户的刚需场景上,卫星通信将成为旗舰手机的必备功能。
李坤表示,目前智能终端直连卫星还面临天线小型化、功耗和散热、体验稳定性的挑战。
“从未来的趋势展望看,芯片和外围电路持续小型化、功耗持续降低是卫星终端设计演进方向,以此来适配多形态的产品。”李坤表示,荣耀目前正通过自研卫星通信技术实现天线体积更小,通话续航更长,通信体验更好,未来智能终端将进入“地面+卫星”的双通信时代。
卫星通信产业园区分布图:华北区域分布最多
目前,我国卫星通信产业相关的产业园区共有133个,多个省市均有分布,其中河北、陕西、北京三个省市分布数量最多,分别达到16、15、14个。河南、江苏、湖北、四川等地卫星产业园区数量均在6个以上。河北卫星产业相关的产业园区有固安卫星导航产业园、北斗卫星大数据产业园、中国航天材料产业基地、航空航天产业基地、怀来航空航天产业园等。

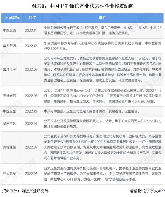
卫星通信产业代表性企业最新投资动向
近年来,卫星通信产业代表性企业的投资动向主要包括募集资金建设卫星通信前沿项目、签订协议合作开发项目等。卫星通信产业代表性企业最新投资动向如下:

申万宏源称,手机和汽车硬件相继搭载卫星通信,一定程度上意味着卫星通信服务技术和市场基本成熟,卫星通信从专业终端开始拓展到广泛的消费级市场。
中泰证券表示,当前手机卫星通信仍处于早期发展阶段,主要集中于空间段及地面段基础设施建设,上游卫星制造、卫星发射及地面设备中的地面站建设将率先受益。从产业价值分布来看,中下游占比更高,随着技术及基础设施趋于完善,应用端相关环节将相继迎来快速发展阶段。
前瞻经济学人APP资讯组
更多本行业研究分析详见前瞻产业研究院《》
同时前瞻产业研究院还提供、、、、、、、、、咨询等解决方案。在招股说明书、公司年度报告等任何公开信息披露中引用本篇文章内容,需要获取前瞻产业研究院的正规授权。
更多深度行业分析尽在【前瞻经济学人APP】,还可以与500+经济学家/资深行业研究员交流互动。