
11月15日,2023鲲鹏一体机技术应用大会上,华为鲲鹏联合19家伙伴共同发布19款鲲鹏一体机产品,涵盖网络安全、隐私计算、数据库、分布式存储、超融合等信息化应用核心领域。
华为副董事长、轮值董事长、CFO孟晚舟在华为全联接大会上表示,在鲲鹏领域,目前已经有4700家合作伙伴,其中整机合作伙伴11家,2022年合作伙伴发货量已达到95%。
中国国产CPU芯片行业企业布局及竞争力评价
我国国产CPU芯片近年来已有较大的进步,在手机用SoC方面华为海思曾市占率一度逼近高通,但受后续美国打压的影响接近停滞;而在PC/服务器端的CPU芯片方面,基于不同CPU架构发展我国目前已经形成了四大生态阵营。一是基于X86架构的阵营,主要包括上海兆芯、天津海光等公司;二是基于ARM架构的阵营,国内有200多家企业获得授权开发了嵌入式CPU芯片,其中华为海思麒麟系列产品在移动领域已经与国际主流水平同步;三是基于MIPS、Alpha等发展的自主阵营,龙芯、申威分别获得MIPS架构和ALPHA架构的授权,自主研发处理器内核,并在此基础上,对相关架构指令集进行了扩展。四是基于RISC-V架构的阵营,国内已有超过40家企业加入RISC-V国际基金会,其中白金会员中中国企业占一般以上,阿里旗下的平头哥、华为海思、兆易创新、华米科技、全志科技、芯来科技、格兰仕、晶心科技等众多的厂都纷纷入局,推出了基于RISC-V的IP核或芯片,成为RISC-V生态的重要力量。前三种指令集架构中,X86和ARM架构都受到西方国家的掣肘,而MIPS、Alpha等架构则不符合主流发展趋势,因此目前来看,RISC-V架构将是我国国产CPU芯片行业发展的主要应用趋势。
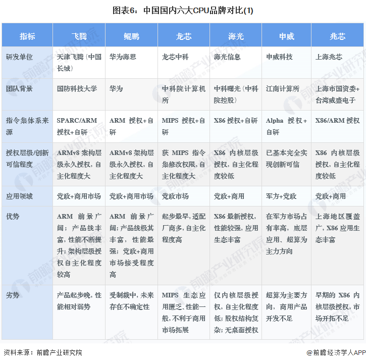
目前国产电脑服务器CPU品牌主要有六个,分别是飞腾、鲲鹏、龙芯、海光、申威和兆芯,六大品牌各有各自的发展优势和路径,具体情况如下:

而根据2021年《互联网周刊》出具的信创行业CPU芯片排行来看,目前国内电脑服务器用CPU生产厂商中,按产品性能分华为海思的鲲鹏以93.43的评分高居榜首,按产品自主化分申威科技以99的评分居于榜首,按CPU生态划分华为海思的鲲鹏和龙芯中科的龙芯评分均为95,并列第一。综合来看,华为海思的鲲鹏CPU以95.53的评分排名第一,中国长城名下的飞腾芯片则以95.44的评分位列第二。

随着人工智能技术的爆炸式发展,AI将进一步驱动各行各业的生产能力、生产效率从量变到质变,实现跨越式发展,这也对计算提出了新要求。东莞证券认为,目前全球对于通用算力、AI算力需求不断加大,华为作为国产算力的中坚力量,有望深度参与国内算力工程建设。
前瞻经济学人APP资讯组
更多本行业研究分析详见前瞻产业研究院《》
同时前瞻产业研究院还提供、、、、、、、、、咨询等解决方案。在招股说明书、公司年度报告等任何公开信息披露中引用本篇文章内容,需要获取前瞻产业研究院的正规授权。
更多深度行业分析尽在【前瞻经济学人APP】,还可以与500+经济学家/资深行业研究员交流互动。