长鑫存储成为国内首家推出自主研发生产的LPDDR5产品的品牌。12GB LPDDR5芯片目前已在国内主流手机厂商小米、传音等品牌机型上完成验证。
据长鑫存储官网,11月28日,长鑫存储正式推出LPDDR5系列产品,包括12Gb的LPDDR5颗粒,POP封装的12GB LPDDR5芯片及DSC封装的6GB LPDDR5芯片。长鑫存储也成为国内首家推出自主研发生产的LPDDR5产品的品牌。
其中,12GB LPDDR5芯片目前已在国内主流手机厂商小米、传音等品牌机型上完成验证。

本次的LPDDR5是长鑫面向中高端移动设备市场推出的产品,应用领域包括笔记本电脑、智能手机、平板电脑、可穿戴设备等。
与上一代LPDDR4X相比,长鑫存储LPDDR5单一颗粒的容量和速率均提升50%,分别达到12Gb和6400Mbps,同时功耗降低30%。长鑫存储LPDDR5芯片加入了RAS功能,通过内置纠错码(On-die ECC)等技术,实现实时纠错,减少系统故障,确保数据安全,增强稳定性。
根据公开资料,长鑫存储成立于2016年,总部位于安徽合肥,在合肥、北京建成12英寸晶圆厂并投产,在国内外拥有多个研发中心和分支机构。公司作为一体化存储器制造公司,专注DRAM芯片设计、研发、生产和销售,已推出多款DRA商用产品,广泛应用于移动终端、电脑、服务器、虚拟现实和物联网等领域。
存储行业龙头之一的SK海力士近日表示,存储行业正迈入全面复苏阶段,预计所有应用的出货量都有望实现增长。其中智能手机方面,伴随部分换机周期来临,2024年智能手机出货量预计增长5%。由于今年下半年新机发售加上旗舰产品组合增加,LPDDR5需求加速。
从整个存储芯片行业来说,伴随原厂积极减产和控制供应,存储供需结构得到明显改善,带动价格上行。据Trendforce预测,Q4 DRAM合约价预计上涨3~8%,NANDFlash合约价预计上涨8~13%。浙商证券11月12日报告补充称,DDR5、HBM、LPDDR5等受终端渗透率逐渐提升、AI需求刺激及手机新品发布(如华为Mate60系列、苹果15系列、小米)等,需求表现相对较好。
方正证券在11月27日研报中强调,重视长鑫存储供应链机遇。如今国内晶圆厂与国产设备、材料、零部件供应商全面加速紧密合作,中长期国产供应商确定性拓宽产品线、份额大幅提升,持续看好国产化链条机遇。
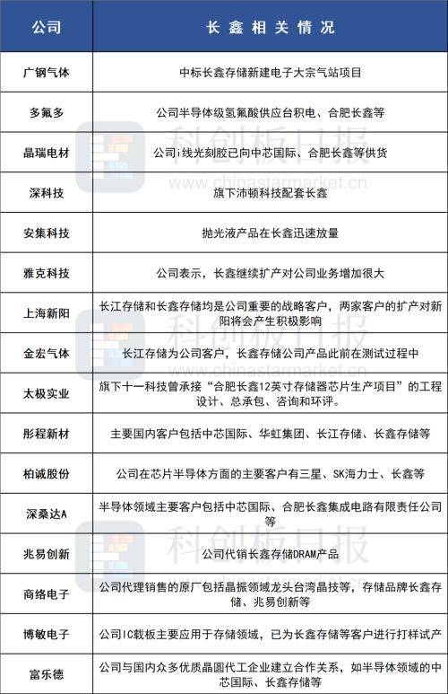
据《科创板日报》不完全统计,A股中长鑫存储供应链厂商包括:

来源:科创板日报
下一篇:4款新机选择,总有你想要的