近日,四川大学华西医院生物治疗全国重点实验室/神经内科雷鹏教授和合作者在一项研究中,阐明了胰腺 β 细胞内 Tau 蛋白在胰岛素释放中的关键作用,为二型糖尿病的治疗提供了潜在靶点,也为二型糖尿病和阿尔兹海默病的病理关联找到新交点,并为阿尔兹海默病的早期诊断提供了必要参考。
图 | 雷鹏(来源:雷鹏)
这项工作也是他和合作者针对阿尔兹海默病关键蛋白 Tau 的生理功能的全新探索。在既往研究之中,他们曾率先指出 Tau 功能性缺失在衰老过程中,会对大脑功能产生显著的影响。
也就是说,该团队的一系列研究都证明 Tau 在脑内有着重要作用。Tau 蛋白在周身系统中也有表达,但一直没有受到关注。而雷鹏和合作者在 2017 年的研究成果显示,Tau 在心脏的缺失会影响心脏功能。
本次发现则证明 Tau 在胰腺的缺失,也会对胰岛素分泌造成显著影响。这些结果提示 Tau 蛋白在全身多器官可能都扮演着重要角色,这拓展了人们对于 Tau 蛋白的认识,也能助力于 Tau 药物的开发。
同时,本次研究中用到的药物之一——双水杨酸酯(Salsalate),已经在美国开始开展阿尔兹海默病和二型糖尿病的临床研究。
此外,正如论文中提到的,多个已在临床产生应用的促微管解聚小分子,都有可能应用于血糖控制。

突然消失的分子关联
据了解,二型糖尿病是由于胰岛素相对缺乏或胰岛素抵抗,导致血糖水平升高而引起的机体代谢紊乱的疾病。
流行病学研究表明,二型糖尿病病人发生阿尔兹海默病的风险显著高于非二型糖尿病患者,而患有阿尔兹海默病的病人也常发二型糖尿病。
相比脑内神经元,胰腺中产生胰岛素的 β 细胞和前者有着多种共同特征。比如,β 细胞通过膜去极化释放胰岛素,这与神经元中突触神经递质的释放类似。
因此,二型糖尿病与阿尔兹海默病之间的分子关联,一直是学界研究的重点,但此前始终没有被研究清楚。
Tau 蛋白过度磷酸化在神经细胞内形成的神经纤维缠结,是阿尔兹海默病的主要病理特征之一。
而雷鹏和合作者在二型糖尿病患者的胰腺组织中,也检测到胰岛中 Tau 蛋白的含量与正常人群相比显著增加,这提示着 Tau 可能介导了二型糖尿病与阿尔兹海默病之间的关联。
微管相关蛋白 Tau(MAPT,microtubule-associated protein Tau)是一种细胞骨架蛋白,主要定位于神经元的轴突隔室,可能通过延伸微管的不稳定结构域调节微管组装。
过去十年左右,雷鹏课题组一直围绕 Tau 在脑内的生理功能开展研究,并针对 Tau 功能性缺失的病理后果展开探讨,目前已经取得了多项研究成果 [1]。
由于 Tau 蛋白在外周系统中的作用研究甚少,鉴于他们看到 Tau 在二型糖尿病病人胰岛中的表达显著增加,所以也很好奇它在胰岛中特别是 β 细胞中是否有相应的功能,因此开展了这项研究。
雷鹏表示:“这个课题说起来从最开始拿到第一个结果已经将近十年了。”最初,他和合作者首先看到的现象是在 Tau 敲除小鼠中,随着年龄上升出现了对糖耐试验的抵御效果。
这让他们感到非常惊讶,因为随着衰老过程的发生,脑中 Tau 的敲除会导致铁上升,从而引起小鼠大脑出现阿尔兹海默病样病变和认知障碍。
在合作伙伴的帮助下,他们针对 17 例尸检样本的胰腺组织进行免疫组化染色。其中有 8 例来自二型糖尿病患者,有 9 例来自正常对照人群。
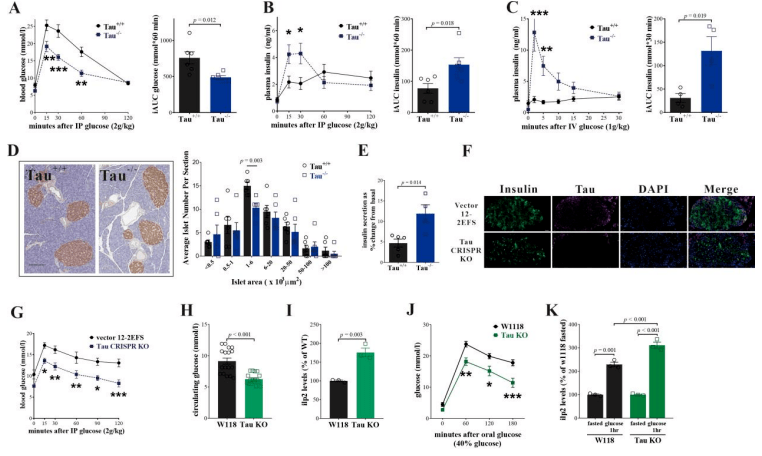
通过此,他们确定 Tau 蛋白存在于胰岛的 β 细胞中,并与胰岛素共定位。而且,二型糖尿病患者的胰腺 Tau 含量发生了显著增加。
进一步地,课题组在二型糖尿病动物模型 db/db 小鼠中,观察到了与二型糖尿病患者尸检一致的病理结果,并且随着疾病进程 Tau 的升高更加明显。
图 | T2DM 患者和模型动物胰腺组织内 Tau 水平显著升高(来源:Molecular Psychiatry)
为了进一步探索 Tau 在胰岛素分泌过程中的作用,他们利用更多的 Tau 敲除动物模型,包括不同年龄、不同遗传背景的小鼠,并针对果蝇进行研究。
结果发现:在 Tau 敲除之后进行糖耐实验时,衰老小鼠和果蝇胰岛素释放水平明显增强、葡萄糖水平降低,这说明 Tau 具有抑制胰腺内胰岛素释放的功能。
同时,他们发现如果利用基因编辑原位降低胰岛里的 Tau 蛋白,也能产生类似的结果。
图 | Tau 抑制增强胰岛素释放(来源:Molecular Psychiatry)
之前,其他课题组的研究发现微管解聚的过程可以促进细胞中胰岛素的分泌。考虑到 Tau 具有稳定微管的作用,因此雷鹏等人认为 Tau 降低导致的糖耐抵抗,可能是通过影响 β 细胞里的微管结构发挥作用。
于是,他们先是利用超高分辨率显微镜,来对细胞和组织里的微管结构进行观察,利用一系列体外方法对微管的组成和特性进行观察。
并利用促微管解聚药物开展了动物实验,借此证明 Tau 调控的微管组装,是调节胰腺内胰岛素分泌的关键因素。
图 | 微管解离促进胰岛素释放(来源:Molecular Psychiatry)
同时,考虑到二型糖尿病与阿尔兹海默病的密切联系,课题组也考虑了上述发现是否能够进一步在临床样品上进行验证。
为此,他们探索了血清 Tau 与血糖水平的潜在关联,结果发现健康人群中血清 Tau 与血糖水平之间存在正相关性,与其在胰岛中观察的调控现象一致。
而在早发型阿尔兹海默病患者血清中,这一显著关联消失了,这提示着阿尔兹海默病的病理过程,可能会影响血液中的血糖水平。
图 | 血清 Tau 与血糖水平的相关性(来源:Molecular Psychiatry)
最终,凭借上述实验结果他们得出了如下结论:胰腺中的 Tau 蛋白能够强化微管的致密性,会阻碍被微管致密结构包裹的胰岛素的有效释放。
而抑制 Tau 蛋白或破坏微管的致密结构,能够有效解除微管对胰岛素释放的限制,从而降低血糖水平、干预糖尿病的发生发展过程。同时,这一过程可能与阿尔兹海默病发生发展也有关联。

高人指点,“剑指”脑疾
此外雷鹏坦言:“这项研究其实在投稿过程中间遇到了很多挫折。因为这一现象出乎意料,我们花了很多时间构建多种动物模型来开展验证。”
期间,也有其他课题组针对一些现象发表了描述性论文,这对他们的创新性也有一定影响。在早期研究中,雷鹏等人比较纠结 Tau 在胰岛的功能,而没有关注其与阿尔兹海默病的直接联系。
“后来在与厦门大学许华曦教授交流的过程中,许老师提出应该高度重视与阿尔兹海默病的关联,尤其是所发现的现象能否与阿尔兹海默病相联系。”雷鹏说。
于是,他们收集阿尔兹海默病病人的血液样品并对其开展检测,惊讶地发现阿尔兹海默病血样与对照血样之间确实存在显著差异。
“这一结果显著地提升了论文与脑疾病的相关性,因此当投稿去 Molecular Psychiatry 的时候,编辑很快就决定送外审。非常难过的是,许老师于 2022 年 10 月因病去世,没有能够看到论文的顺利发表。我们也在论文末尾的 Acknowledgement 里,专门致谢了许老师的建设性意见。”雷鹏说。
另据悉,论文期刊邀请到多位审稿人参与评审,后者提出了很多具体的实验问题,来帮助课题组完善假说。
对于完善之后的论文,几位审稿人对于使用多种动物模型、以及使用多种减少 Tau 的实验方法来验证假说做法感到非常满意,其中一位指出“这些现象令人惊讶”。
而对于他们在细胞和动物上开展研究后,又利用病人样本开展研究这一点,则收获了另一位审稿人的点赞。其认为这一结果对理解阿尔兹海默病病程中外周病变很有帮助。
总的来讲,审稿人既关注结果的创新性,同时也提出多个需要开展的实验,以帮助完善本次研究的实验结果。
最终,相关论文以《Tau 抑制微管调节的胰腺胰岛素分泌》(Tau suppresses microtubule-regulated pancreatic insulin secretion)为题发表在国际神经精神类重要杂志 Molecular Psychiatry 上(IF 11)。
四川大学华西医院生物治疗全国重点实验室雷鹏教授、澳大利亚墨尔本大学的阿什利·布什(Ashley Bush)教授和索非亚诺斯·安德里科普洛斯(Sofianos Andrikopoulos)教授担任共同通讯作者。
澳大利亚墨尔本大学萨尔瓦多·曼吉亚菲科(Salvatore Mangiafico)博士、中国国家老年疾病临床医学研究中心(四川大学华西医院)庹清章副研究员、以及四川大学华西医院生物治疗国家重点实验室李小兰博士是共同一作。
此外,本次研究还得到了四川大学华西医院生物治疗全国重点实验室董飚教授、何海怀教授、戴伦治教授、神经内科张舒婷研究员的指导 [2]。
图 | 相关论文(来源:Molecular Psychiatry)

将建立二型糖尿病与阿尔兹海默病的共病队列
可以看到,雷鹏在华西医院的同事对本次研究给予了不小的帮助。事实上。雷鹏的博士学位和博士后研究均在澳洲高校完成。
其表示:“当时也考虑留在澳大利亚或者去美国工作,但国内提供了优异的条件,可以很早就独立开展研究。这一点非常吸引我。”
加入华西医院之前,他在参观四川大学华西医院生物治疗全国重点实验室时,发现在这么小的地方里汇集了生命科学多个领域的年轻科学家,大家都很积极向上,可以极大扩充知识面和实验手段。
而实验室旁边就是国内科研做得最好的医院之一,能提供充分的条件把研究与临床结合起来。
“我想,不管留在澳大利亚或者去美国,这样的工作条件都是难能可贵的。于是很快就回来了。”他说。
事实证明,在过去的八年里,通过和各位老师的讨论合作,通过与临床医生的充分交流,给雷鹏团队的课题带来了极大帮助。
而由于目前雷鹏等人发现 Tau 蛋白可能介导阿尔兹海默病与二型糖尿病共病,因此亟待进一步展开其具体分子机制的研究,以及进一步探索二型糖尿病后发生阿尔兹海默病是否能够预警。
一方面,他计划和临床医生合作,建立二型糖尿病与阿尔兹海默病共病队列,研究疾病在血浆标志物水平的分子变化和筛选基于这一机制的新的生物标记物。另一方面,则希望从二型糖尿病病变出发,研究其对大脑影响的分子机制。
参考资料:
1.Lei P, et al. Nature Medicine. 2012; Lei P, et al. Molecular Neurodegeneration. 2014; Lei P, et al. Molecular Psychiatry. 2017; Tuo QZ, et al. Molecular Psychiatry. 2017
2.Mangiafico, S.P., Tuo, QZ., Li, XL. et al. Tau suppresses microtubule-regulated pancreatic insulin secretion. Mol Psychiatry (2023). https://doi.org/10.1038/s41380-023-02267-w