背根神经节(Dorsal root ganglion,DRG) 是躯体感觉的重要组成部分[1]。 DRG神经元的轴突有两个分支,一端延伸至外周组织,如皮肤、肌肉等,另一端到达脊髓[2]。当个体皮肤受到温度、机械或化学刺激时,DRG神经末梢产生冲动,电信号沿轴突传递到脊髓、脑干、大脑皮层等,产生感知觉 [1,2]。根据电生理特性、分子表达特征等,DRG神经元被分为不同类型[1–3]。已有研究显示,DRG内存在细胞间通讯,这种DRG内的调节对其生理功能非常重要。全面了解DRG细胞间的信息交流模式是理解DRG信息处理的基础,并有助于发展治疗感觉相关疾病的新策略。
近期,浙江大学医学院附属第四医院、浙江大学“一带一路”国际医学院(筹)、浙江大学国际健康医学研究院特聘研究员李相尧团队在《中国神经再生研究(英文版)》(Neural Regeneration Research)上发表了题为“Prediction of cell-cell communication patterns of dorsal root ganglion cells: single-cell RNA sequencing data analysis”的研究论文。他们利用已发表的DRG单细胞RNA测序数据,对DRG细胞进行注释后,鉴定不同亚型DRG神经元的特征及可能功能。在此基础上,分析、预测DRG内细胞通讯模式,包括细胞间接触、分泌信号、细胞外基质和神经递质介导的信号模式。研究团队还发现,一群可能介导痒觉的神经元特异地表达腺苷受体Adora2b(A2B),而阻断腺苷A2B受体的活动可以显著降低组胺诱导的瘙痒,提示腺苷A2B受体参与了瘙痒的调节。该研究有助于理解DRG在躯体感觉调控中的作用,为未来慢性瘙痒的治疗提供新的靶点。连艳娜博士为论文的第一作者,李相尧为论文通讯作者。
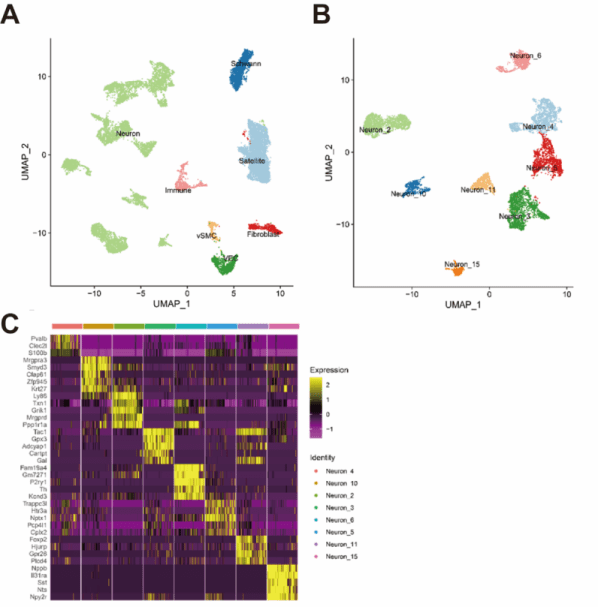
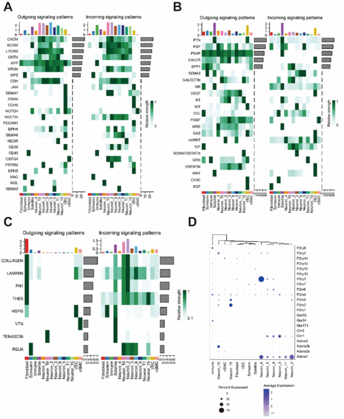
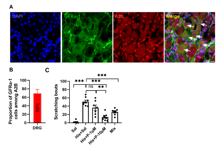
作者分析了已发表的三项DRG单细胞RNA测序研究中的6个样本,在整合样本后根据细胞之间的高变基因对细胞进行聚类,根据传统细胞类型的标记物注释了卫星胶质细胞(Satellite glial cell,SGC)、雪旺细胞、神经元、血管内皮细胞(Vascular endothelial cell,VEC)、免疫细胞、成纤维细胞和血管平滑肌细胞(Vascular smooth muscle cell,vSMC)(图1)。基于基因表达特征,DRG神经元可被分为8种亚型,分别介导本体感觉、痒觉、触觉、机械、热和冷感觉等(图1)。利用CellChat R包预测DRG细胞间的通讯模式,发现DRG细胞可能通过细胞间接触,细胞间分泌信号通路和细胞外基质等进行信息传递(图2)。作者研究了神经递质合成、转运、释放、以及受体等相关蛋白的编码基因的表达特征,发现DRG细胞之间还可通过神经递质-受体方式进行信息交流(图2)。有趣的是,一群可能介导痒觉(Mrgpra3阳性)的神经元特异地表达GFRα-1和Adora2b-编码腺苷A2B受体。免疫组化实验显示,约69%的A2B阳性神经元表达GFRα-1(胶质细胞源性神经营养因子家族受体α-1)。最后,药理学和行为学实验显示,A2B受体拮抗剂PSB-603以剂量-依赖式方式抑制组胺诱导的瘙痒行为(图3)。这些结果表明,A2B受体参与痒觉调节。

图1: 背根神经节(Dorsal root ganglion,DRG)细胞分类及其神经元亚型(图源:Lian et al., Neural Regen Res, 2024)

图2:DRG 细胞间的4种细胞通讯模式(图源:Lian et al., Neural Regen Res, 2024)

图3:DRG内的腺苷Adora2b (A2B)受体参与组胺诱导的瘙痒行为(图源:Lian et al., Neural Regen Res, 2024)
基于单细胞RNA测序数据分析,该研究预测了DRG细胞间信号传递的可能途径,以及细胞间通讯的不同模式。还发现DGR中的A2B受体在急性瘙痒行为的作用。
该研究也存在一定的局限性。首先,该研究主要是基于单细胞RNA测序结果预测DRG细胞间通讯,相关实验结果需要进一步验证。第二,该研究主要分析了正常状态下DRG的细胞间通讯,缺乏疾病状态,如慢性痛、慢性瘙痒等,DRG细胞间通讯的改变信息。第三,虽然结合行为学和药理学方法,本研究显示A2B在急性瘙痒行为中的作用,但是A2B受体是如何调节痒觉的需要进一步研究。
原文链接:10.4103/1673-5374.384067
参考文献
[1] Nascimento, A.I., Mar, F.M., and Sousa, M.M. (2018) The intriguing nature of dorsal root ganglion neurons: Linking structure with polarity and function. Progress in Neurobiology. 168 86–103.
[2] Kandel, E.R., Koester, J.D., Mack, S.H., and Siegelbaum, S.A. (2021) Receptors of the Somatosensory System. in: Princ. Neural Sci. 6e, McGraw Hill, New York, NY.
[3] Li, C., Wang, S., Chen, Y., and Zhang, X. (2018) Somatosensory Neuron Typing with High-Coverage Single-Cell RNA Sequencing and Functional Analysis. Neuroscience Bulletin. 34 (1):200-207.
[4] Avraham, O., Chamessian, A., Feng, R., Yang, L., Halevi, A.E., Moore, A.M., et al. (2022) Profiling the molecular signature of satellite glial cells at the single cell level reveals high similarities between rodents and humans. Pain. 163(12):2348-2364.
[5] Tavares-Ferreira, D., Shiers, S., Ray, P.R., Wangzhou, A., Jeevakumar, V., Sankaranarayanan, I., et al. (2022) Spatial transcriptomics of dorsal root ganglia identifies molecular signatures of human nociceptors. Sci Transl Med. 14(632):eabj8186.

通讯作者:李相尧,浙江大学医学院附属第四医院、浙江大学“一带一路”国际医学院(筹)、浙江大学国际健康医学研究院特聘研究员;实验室主要致力于慢性痛和自闭症中枢机制的研究。
感谢河北医科大学张帆教授在文章撰写及修改中所提出的宝贵意见。该研究获得国家自然科学基金、杭州市科技计划项目和中央高校基本科研业务费专项等基金的资助。
文章摘要:背根神经节神经元的兴奋性影响痛觉,刺激背根神经节是控制痛觉的一种新方法。了解背根神经节细胞的细胞间通讯有助于开发一种新的疼痛或痒管理策略。然而,背根神经节的细胞间通讯模式尚未见研究。实验利用单细胞RNA测序数据库研究背根神经节细胞中可能存在的细胞间通讯。从已发表的3项研究6个样本中收集了单细胞RNA测序数据,共得到17766个细胞。在整合样本后根据细胞之间的高变基因对细胞进行聚类,根据传统细胞类型的标记物注释了卫星胶质细胞、许旺细胞、神经元、血管内皮细胞、免疫细胞、成纤维细胞和血管平滑肌细胞。基于基因表达特征,背根神经节神经元可被分为8种亚型,分别介导本体感觉、痒觉、触觉、机械、热和冷感觉等。利用CellChat R包预测背根神经节细胞间的通讯模式,发现背根神经节细胞可能通过细胞间接触,细胞间分泌信号通路和细胞外基质等进行信息传递。通过研究神经递质合成、转运、释放、以及受体等相关蛋白的编码基因的表达特征,发现背根神经节细胞之间还可通过神经递质-受体方式进行信息交流。有趣的是,一群可能介导痒觉(Mrgpra3阳性)的神经元特异地表达GFRα-1和Adora2b-编码腺苷A2B受体。免疫组化实验显示,约69%的A2B阳性神经元表达胶质细胞源性神经营养因子家族受体α1。最后,药理学和行为学实验显示,A2B受体拮抗剂PSB-603以剂量依赖式方式抑制组胺诱导的瘙痒行为。基于单细胞RNA测序数据分析,该研究预测了背根神经节细胞间信号传递的可能途径和细胞间通讯的不同模式,还发现DGR中的A2B受体参与痒觉调节。
文章来源:Lian Y, Wu C, Liu L, Li X (2024) Prediction of cell-cell communication patterns of dorsal root ganglion cells: single-cell RNA sequencing data analysis. Neural Regen Res 19(6):1367-1374.