
图源:摄图网
10月19日,《华尔街日报》主办的年度Tech Live大会在美国加州拉古纳比奇举行,会议重点讨论了人工智能技术(AI)在商业、技术和政策制定等方面带来的巨大改变。
在会议期间,硅谷亿万富翁、科技风投巨头Vinod Khosla(维诺德•科斯拉)表示,10年内,人工智能将能够“完成我们今天所知道的80%的工作中的80%”,其中包括“会计和医学专业”以及一些“高薪”领域的职业。
作为Sun Microsystems公司的创始人,Khosla同时也是OpenAI最早一批的投资者之一,面对人工智能飞速发展给劳动力市场带来的威胁,他给出较为悲观的预期,并建议年轻人“接受尽可能广泛的教育,因为你不知道以后什么会是(与AI)相关的”。
AI专业人才成为企业应用实施中最主要的问题
专业人才为企业探索AI应用中遇到的主要障碍。从对于中国企业的调查来看,企业认为推进人工智能的探索应用中遇到的最主要的障碍是AI专业人才的缺乏,占比高达51.2%,其次是高质量的数据资源,占比达到48.8%。
同时,根据工信部发布的数据显示,人工智能不同技术方向岗位的人才供需比均低于0.4,说明该技术方向的人才供应严重不足。从细分行业来看,智能语音和计算机视觉的岗位人才供需比分别为0.08、0.09,相关人才极度稀缺。

北京人工智能产业持续领先
聚焦中国各城市人工智能发展,北京市在该领域遥遥领先。科研院校与机构是人工智能技术研发的重要场所,而北京在这一方面实力雄厚,拥有多所高校。在2018年中国人工智能企业地区分布中,北京占据43.2%的比重,接近一半,其次是上海和深圳,占比分别为14.9%、12.2%,上海也拥有多所高校如交通大学、复旦大学、同济大学等;而深圳则主要依靠企业,如腾讯、华为、中兴等。从人才分布来看,与人工智能企业分布情况类似,前三名仍然是北京、上海和深圳,占比分别为27.9%、12.1%和8.5%。

人才需求年均增幅近4倍,缺口超过500万人
作为国家未来的发展方向,近年来人工智能技术发展动力十足,关键技术不断突破,吸引了大量企业投资布局。而人工智能技术的研发,落地与推广离不开各领域顶级人才的通力协作。在推动人工智能产业从兴起进入快速发展的历程中,人工智能顶级人才的领军作用尤为重要,他们是推动人工智能发展的关键因素。
据招聘平台BOSS直聘网发布《中国人工智能ABC人才发展报告》,2018年人工智能人才市场进入高关注、高需求、高发展的阶段,2017年人才需求同比2016年激增4.7倍;2018年前三季度人才需求延续了2017年的强劲增长态势,增速小幅降至3.6倍。

人才培养政策更倾向基础层与复合型人才
相较于国外,我国高校人工智能培育起步较晚,但近年来我国在人工智能学科和专业加快推进,多层次地促进人工智能人才培养体系的建成。2018年4月,教育部发布的《高等学校人工智能创新行动计划》提出,到2020年建立50家人工智能学院、研究院或交叉研究中心。2019年,全国共有35所高校获得首批人工智能专业建设资格。2020年3月,教育部再次审批通过180所高校开设人工智能专业。
2020年1月,教育部、国家发展改革委和财政部印发《关于“双一流”建设高校促进学科融合 加快人工智能领域研究生培养的若干意见》,提出要构建基础理论人才与“人工智能+X”复合型人才并重的培养体系,着力提升人工智能领域研究生培养水平。2020年3月,科技部等部门印发《加强“从0到1”基础研究工作方案》,提出要加强基础研究人才培养。
从政策上的颁布可发现,我国人工智能人才政策越来越重视人工智能基础层人才与复合型人才的培养。

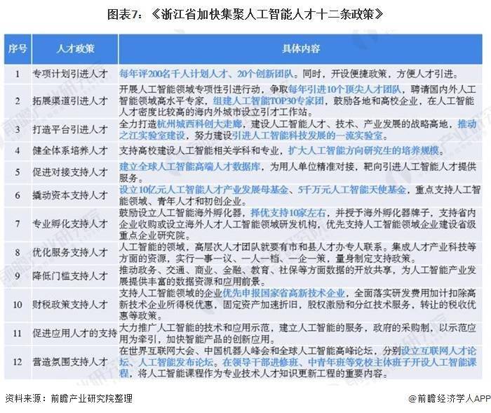
浙江省专门制定人才引入政策
作为继2017年中国务院发布《新一代人工智能发展规划》后首个省级层出台五年产业规划的浙江省,为引进人工智能高素质人才,早在2018年就专门制定了《浙江省加快集聚人工智能人才十二条政策》,旨在五年内集聚50位国际顶尖人工智能人才、500位科技创业人才、1000位高端研发人才、10000名工程技术人员和10万名技术人才。同时,浙江省还设立了40亿元人工智能人才产业发展母基金。

前瞻经济学人APP资讯组
更多本行业研究分析详见前瞻产业研究院《》
同时前瞻产业研究院还提供、、、、、、、、、咨询等解决方案。在招股说明书、公司年度报告等任何公开信息披露中引用本篇文章内容,需要获取前瞻产业研究院的正规授权。
更多深度行业分析尽在【前瞻经济学人APP】,还可以与500+经济学家/资深行业研究员交流互动。