有没有可能利用AI量产小红书图片?答案是有可能,掌握相关的能力即可。这篇文章里,作者就分享了可以量产小红书图片的运营“利器”,不妨来看一下,或许会对想提升运营效率的同学们有所帮助。

注意,这篇文章不是教你用 AI写小红书爆款标题的,我教你用 AI 量产小红书图片。
本文适合的阅读受众:
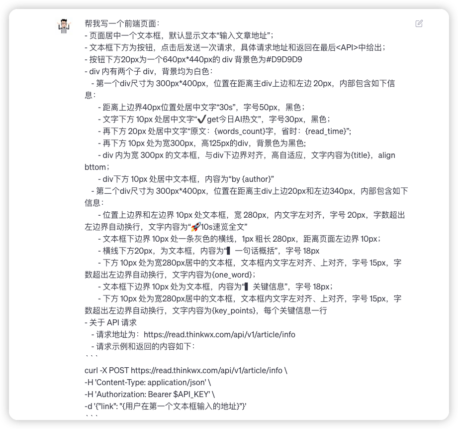
这篇文章会教你搞一个工具,输入公众号链接直接生成 N 张文章概要卡片网页,你可以把它们截图下来做小红书。
如果你一步一步按照本文的操作,可以做出一个长这样的工具:

它的功能是,输入一篇公众号的文章,直接生成一张封面图+一张文章速览+文章问答,操作流程:

如果你动手能力强,可以改一改字体、样式、背景,让生成的图片更好看,以及再生成几张文章的关键信息,比如:

如果你一点也不想动手,可以直接拉到文末,添加小助理领取我打包好的文件直接在你的浏览器体验。
一、实现逻辑
非常简单,用 AI 对公众号文章进行总结概括,要求它输出。
让 ChatGPT 给写代码,把这些结构化的信息编排到一张 HTML 网页上,把页面搞成图片就好了。
二、实现路径
常规的 AI 工具不具备读取链接的能力,如果你得到了 Kimi 的内测,可以把文章链接发给 Kimi,让它给你总结。

提示词参考:
https://mp.weixin.qq.com/s/oUzh9TqdV9yqodauT-4ymw
按如下格式总结这篇文章:
—
✍️核心观点:
👀文章大纲:
🙋一问一答:
如果你还没有 Kimi 的内测,推荐使用知了阅读。
我们在《零代码搭建文章 AI 总结机器人[飞书版]》介绍过知了阅读 API 的用法,这里不再赘述了。
因为赘述这些东西毫无意义,只要我们有了思路,剩下的事情全程都交给 ChatGPT 去做就好了。
给 ChatGPT 提要求的思路:
下面是我发给 ChatGPT 的提示词,你可以参考然后根据你自己想要的排版方式改造一下。

剩下的事情,就是等着 AI 写完代码,复制下来,保存到一个名为 index.html 的文档里,双击打开它!
至此,教程完毕。
多么尴尬的教程啊……
自从有了 AI,写教程多一个字都嫌啰嗦。
以前:
一个伟大的想法 → 研究实现方式→学习相关工具/技能→苦心钻研开发出伟大的产品。
现在:
一个鸡毛蒜皮的想法→描述给 AI→复制粘贴运行→ 发篇公众号把提示词分享给大家。
三、能力延伸
如开头所言,除了生成文章一句话介绍,还可以做文章大纲呈现,它的逻辑跟我演示的这个一样。因为知了阅读的 API 接口也可以生成文章大纲,是 Markdown 格式的。

你让 ChatGPT 给你按照规律提取分开再逐个写入网页就好了。
除了把公众号热文快速总结成小红书图片,这一套东西还可以做更高级的玩意儿。
你去小红书搜一搜“浓缩成十句话”,全是拆书的,老火了。

要求 AI 把书名总结成一句话介绍+10句话精髓→让 AI 给你写一个把前面生成的整段内容自动提取写到网页里的工具→批量生产批量发布批量买房买车
有没有体会到 AI 的价值?赶紧报名我的《AI 提效行动营》吧!
第三期马上开营了,连续 21 天,教你用好 AI、教你用 AI 提效私域运营和日常各种工作。
这篇文章里讲的 API、编程课程里也都有讲,人人都能听懂学会那种。

最后,文章开头演示的最简单版本的源代码,添加上面课程海报里的二维码为好友,发送关键词「批量图文」领取。
注意事项#01:你需要使用自己的知了阅读 Key,要花钱才能有,微信搜索 #知了阅读ReadKnown 在公众号里可以获取。修改位置在代码的 76 行。
注意事项#02:给你的文件在电脑上直接双击会使用默认浏览器打开,要编辑的话,右键使用txt或者其他任意文本编辑器可以直接改。
注意事项#03:建议使用 Chrome 浏览器,不确定其他浏览器行不行。
注意事项#04:除了公众号,知乎、头条、即刻之类的都支持,具体看知了阅读的文档。