诶不是,现在手机厂商已经这么会玩了吗?
今天上午,OPPO 办了一场 ColorOS 15 春季升级会。

今天下午,OPPO 又来了一次 OPPO K12s 的新品发布会。

今天的主题是高能量厂商自律的一天是吧。

不过话说回来,绿厂今天这一顿骚操作,还是有很多内容值得关注一下的。
展开说说。
首先是系统方面的新东西。
ColorOS 15 春季更新
又称 「满血 ColorOS 15」。

有一说一确实没想到 OPPO 会祭出这一招,连小版本的系统更新都要单独开一场发布会。
但怎么说呢,能感受到 OPPO 对系统这块确实是蛮重视的。
那么问题来了,具体要更新些啥?
交互方面,新版本将 新增堆叠动画。
包括 通知、最近任务、桌面卡片,都可以选择堆叠模式。

浮窗的连续打断动画,也安排上了。

桌面文件夹新增自由变形。
在小九宫格和大九宫格的基础上,新增了 横排和竖排的形式。

AI 方面。
前段时间 OPPO Find X8 Ultra 带来了 小布记忆功能,一键记下屏幕内容并生成摘要,实现一站式记忆管理。
现在老机型也将支持这个功能。
只不过 X8U 有独立按键,其他机型则是通过 三指上滑实现。
此外 AI 调用第三方 App 服务的能力也会升级,还有 AI 灵感成片、AI 文档思维导图、AI 意图搜索等新功能。

远控电脑和跨屏互联,将适配 Windows 系统。
游戏助手新增 游戏相机功能,包括一键回录、实况截屏等。
还新增了 游戏静音启动。

自由浮窗功能也将进行升级。
新增 浮窗透明度调节,让它不遮挡主应用,游戏场景有大用。
游戏内跳转应用时,将支持浮窗打开,适合登录、邀请好友等场景。
还将新增 双击切换主辅窗的新交互方式。

上述这些,还仅仅是发布会提到的部分。
其实还有很多细节方面的更新,也会在最近两个月陆续上线。
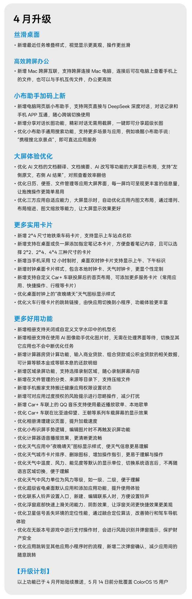
具体就不展开说了,大家直接看图就好。
四月份的:

上下图片

五月份的:
上下图片

适配机型列表在此:

怎么样,绿厂这波系统更新,还是挺有诚意的吧?

但是,按照惯例,注释不能丢。
有点难阅读,我给大伙划一些重点:
游戏相机,仅支持 Find X7 系列、Reno 12 系列、一加 12、一加 Ace 3 系列及以上机型。
这个感觉还挺费性能的,抛弃一些旧机型也能理解。
然鹅...
远程控制电脑,竟然没有提及 Find X8 标准版和一加 13。
不知道是漏写了,还是说晚点再适配,还是...压根没考虑进来。
看来还是得继续鞭策啊...

这么多机型里面,最爽的估计要数即将发布的 一加 13T。
首发搭载满血 ColorOS 15。
官方还承诺提供 5 年 4 个大版本的系统维护。

来都来了,一加也顺便吹了一波新机。
骁龙 8 至尊版的加持下, 一加 13T 安兔兔跑分达到 303W。
成为首台破 300W 的小屏手机。

官方测试显示,疑似星铁黄金时刻半小时帧率为 59.5 帧。

疑似原神可实现 3 小时连续满帧。

更可解锁原生 120 帧 + 1.5K 高分辨率同开,行业首次。

既然提到一加 13T,其他配置咱们也简单理一下。
6.3 英寸 1.5K 屏幕 + 短焦指纹
6260mAh 电池 + 80W 有线充电
1/1.56 英寸主摄 + 5000 万像素 2 倍
185g 机身
没有超广角
无线充和满级防水大概率也没有
然后还有外观设计。
镜头模组位于左上角,横屏游戏不挡手,还是值得好评一下的。

总而言之,一加 13T 很明显是一款 游戏向的小屏机型,是目前小屏赛道比较特别的选手。
接下来就等 4 月 24 日的发布会公布价格了。
OPPO K12s
除了系统和小屏旗舰,OPPO 今天还发布了一款千元机。
外观设计很有意思。
第一次看到还以为一加 13T 又出了什么新版本。

K12 系列的战线也是拉得挺长,去年 4 月是就发布了第一款产品,今年 4 月还在出新款。
OPPO K12s 虽然带了个 s 但并非升级版,反而是比 K12 定位更低的产品。
处理器选择了 骁龙 6 Gen 4,官方宣称「五年流畅不卡顿」。
台积电 4nm 工艺加持,主打一个低功耗。
再配合 7000mAh 超大电池,续航体验没得说。
80W 有线充,官方数据半小时回血 62%,对于低端机型来说,也还算不错。

正面是一块 1080P、120Hz 的 OLED 直屏,支持 屏幕指纹。
边框...只能说是非常入门,并且保留了塑料支架。

不过细节配置其实还行,比如说 300% 音量的 双扬声器、红外遥控、NFC、IP65 防尘防水。
机身厚度 8.45mm,重量 208g。

起步价 1099(8+128GB),叠加国补之后则是 934。

比较在意续航但预算紧张的朋友,还是可以考虑一下的。
相比之下,感觉还是后天的一加 13T 值得期待一些。
猜个价格?
给大伙一些参考吧。
就官方渠道而言,一加 Ace 5 Pro 目前 2999 起步,一加 13 目前 3999 起步。

一加 13T 大概率在这之间。

大家觉得多少比较合适呢?