近日,《英雄联盟》官方正式公布云顶之弈6周年生日庆典的上线时间,该庆典将于6月12日至7月16日之间开启,并会为大家带来一个专属的周年时光机玩法——从S1到S13赛季的部分老羁绊将会回归,组成一场跨时空大乱斗。

从目前公布的羁绊阵容来看,S3的银河魔装机神(三个英雄合体组成机甲)、S4的霸王羁绊(瑟提的仰卧起坐)、S7的驯龙大师(给饼干养小龙)、S9的恕瑞玛(8秒后最强的棋子飞升)、S10的朋克(刷新获得属性值加成)、S13的铁血征服者(叠征服层数收集战争宝箱)都是云顶比较有代表性的羁绊,也是值得一玩的爽阵容。现在就是不知道在这波大乱斗中间,哪个羁绊能笑到最后?

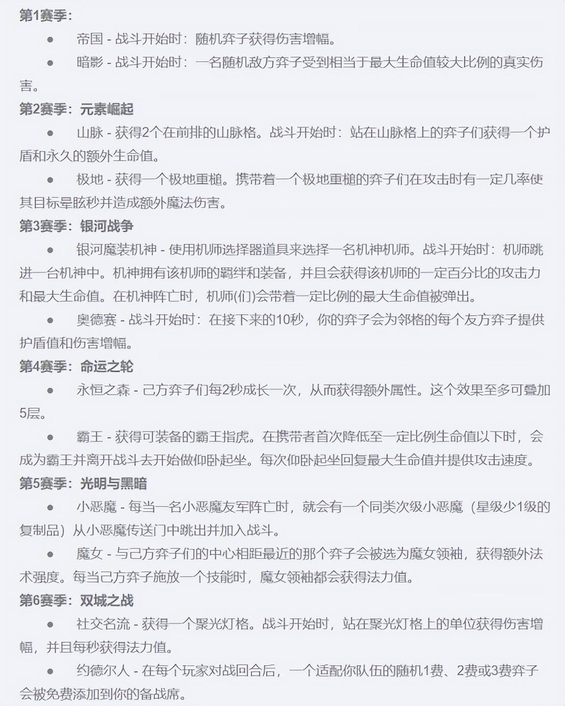
但在回归的26个老羁绊中间,也不乏凑数的羁绊,让人十分怀疑这些羁绊的实际强度。比如说S1的帝国(随机帝国棋子获得伤害加成)、S2的山脉(多两个山脉格子)、S3的奥德赛(开局的伤害加成)、S8的吉祥物(阵亡后,给队伍提升治疗加成)、S10的爵士乐(根据羁绊激活数量给额外的属性)、S11的天龙之子(战斗后8秒召唤天龙击晕对面)。

除此之外,像是网友呼声最高的拉面熊、火影劫、七费拉克丝、福星开宝箱、心之钢无脑开钢,这些玩一次爽一天的经典羁绊也没能在这次6周年时光机回归,想要玩的小伙伴也只能等7周年再看了。

只不过,从官方预告来看,回归的老羁绊都会提前进行一波数值平衡,并且会有专属的棱彩版升级,进一步提升这些羁绊的强度。这就值得咱们期待一手了,像是S1的暗影羁绊,在过去只能随机点名一个人输出大量真实伤害,如果被棱彩升级之后,能变成向指定位置的棋子打一发,这个可玩性就大大提升了。

当然,玩家最为关心的还是云顶六周年庆会送什么?目前官方尚未有任何消息传出,大家得静候佳音了。

说实话,随着目前云顶更新速度的加快,再让官方去专门搞S1、S2这些老赛季的回归版本已经不现实了。但我们也不得不承认,过去云顶的老羁绊、在某些英雄的设计上,确实有它可玩之处,希望后续的新赛季可以有所突破吧。众多老羁绊里,你最喜欢哪一个呢?欢迎在下方留言分享。