【国家网络安全宣传周】这些网络安全知识要牢记!
创始人
2024-08-30 17:24:23

团团一起学习网络安全知识吧~

安全上网,谨防“陷阱”

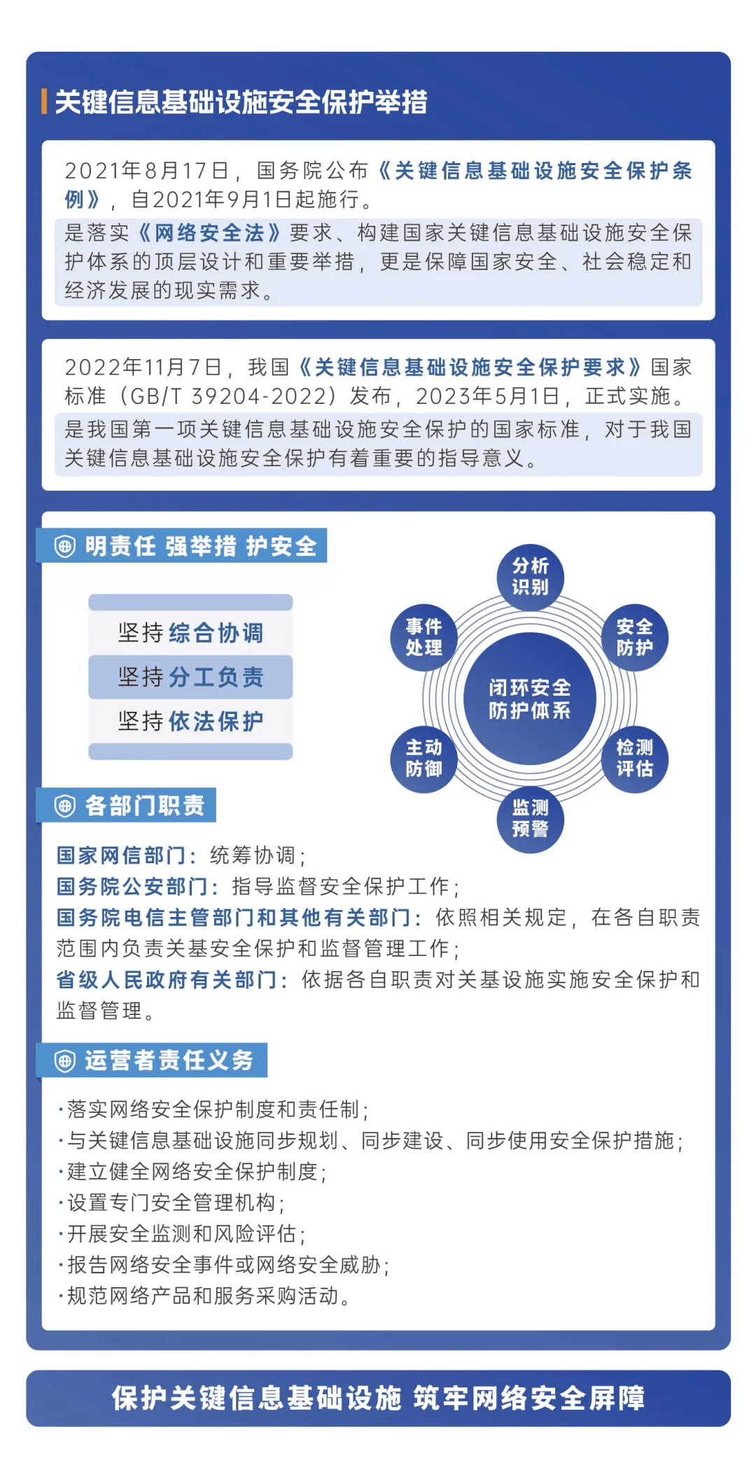
带您几张图读懂

这份网络安全知识宣传手册!

⬇ ⬇ ⬇

来源:网络安全宣传周微信公众号

转载于:宁河工信

相关内容

热门资讯

联想旗下摩托罗拉Razr 70... IT之家 2 月 3 日消息,外媒 xpertpick 挖掘数据获悉,联想旗下摩托罗拉 Razr 7...
金其利取得基于RK3588底板... 国家知识产权局信息显示,广州市金其利信息科技有限公司取得一项名为“一种基于RK3588底板的功能电路...
算力设施绿色转型,申菱环境调控... 在国家“双碳”战略持续推进的背景下,环境调控系统正日益成为数字经济和实体经济中的基础性支柱。作为数字...
意瑞达取得拌料器专利,有利于提... 国家知识产权局信息显示,佛山意瑞达建筑机械有限公司取得一项名为“一种拌料器”的专利,授权公告号CN2...
盘点2025年那些“破圈”的科... (来源:经济日报) 转自:经济日报 2025年,中国科技以前所未有的速度向前迈进。它们不只停留在实验...