几个月前,首部《三国杀》动画作品《三国杀:太平天书》正式上线走进了大家的视野中。作为一款子供向的动画作品,本作还首次引入了“《三国杀》电竞”这个新设定。期间,动画中的主角将通过虚拟现实技术,用数字手段复现牌局的对阵情况。

由于故事中标将大乱斗、牌局不严谨等设定,动画播出后饱受《三国杀》玩家的诟病。虽然第一季的内容现已全部放出,但豆瓣至今都没有开分。(只要我不开放评分系统,那就没有差评)

如果说这样一部动画作品的出现,已经让玩家绷不住了的话。事情的后续发展,就更加超出大伙的认知。因为《三国杀》,居然真的要搞电竞比赛了。

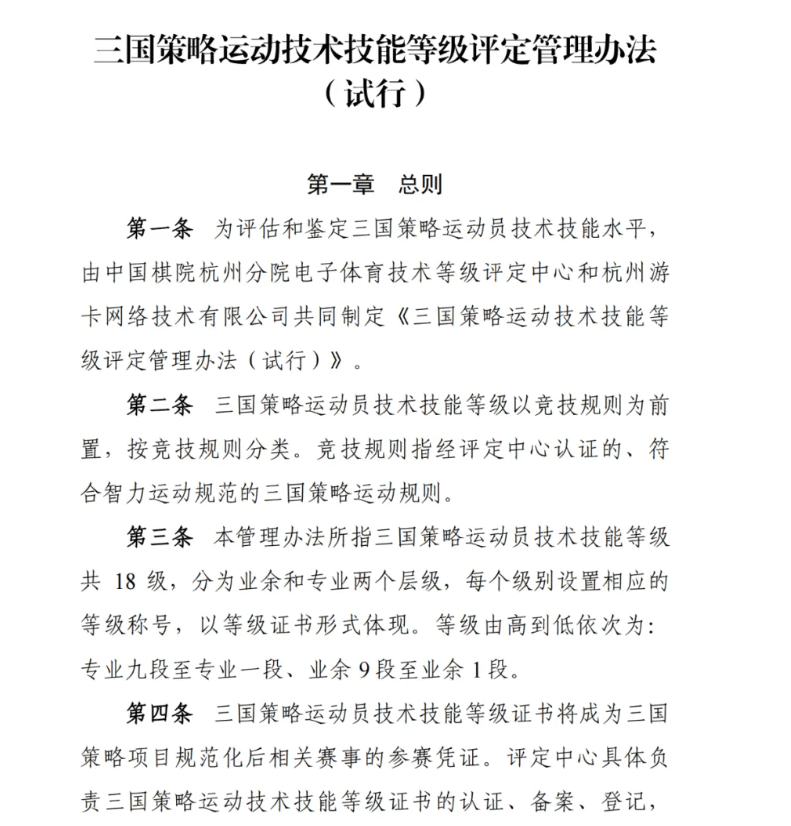
8月30日,电子体育中心官宣了《三国杀》完成竞技化改造的消息,它将作为首个项目入驻电子体育技术等级评定中心。未来还将进入拥有段位体系、运动员裁判员体系、赛事体系的竞技化、规范化和产业化发展的新阶段。


不仅如此,中国棋院杭州分院电子竞技技术等级评定中心和游卡还将共同制定方案,为《三国杀》选手进行技术技能等级分级。按照“业余”和“专业”两个层级发放等级证书,模式类似于正式棋手。

当前已经有网友,秀出了PS的整活模板。

老实说,《三国杀》作为一款发行于2009年(线下版为2008年)的游戏,至今已经走过了15个年头了。在热度最高的时候,玩家们都无法想象《三国杀》电竞比赛的出现。因为这款卡牌游戏,真很难应用到电竞化的规则。

电子竞技比的是技术,但《三国杀》并不具备太过靠技术就能取胜的要素。在绝大部分玩家的认知中,影响《三国杀》对局胜利的真正要素里,将面>牌运>技术。最早期也是最经典的“风林火山”武将包,是不可能跟后面带“界”、“神”前缀的武将牌过招的。

是像前面提到的《三国杀:太平天书》动画那样标将大乱斗?还是基于现有的武将包展开对局?这对赛事官方来说,都是项不得不平衡好的问题了。值得一提的是,动画中的主角就曾因为比赛时开挂被禁赛。不知道现实中的电竞,有没有这样的风险......

目前,关于《三国杀》的电竞赛事还在筹备中,诸多细节内容也在深入细化与探讨。那么大家对于这款经典卡牌游戏的新计划,又有什么看法呢?