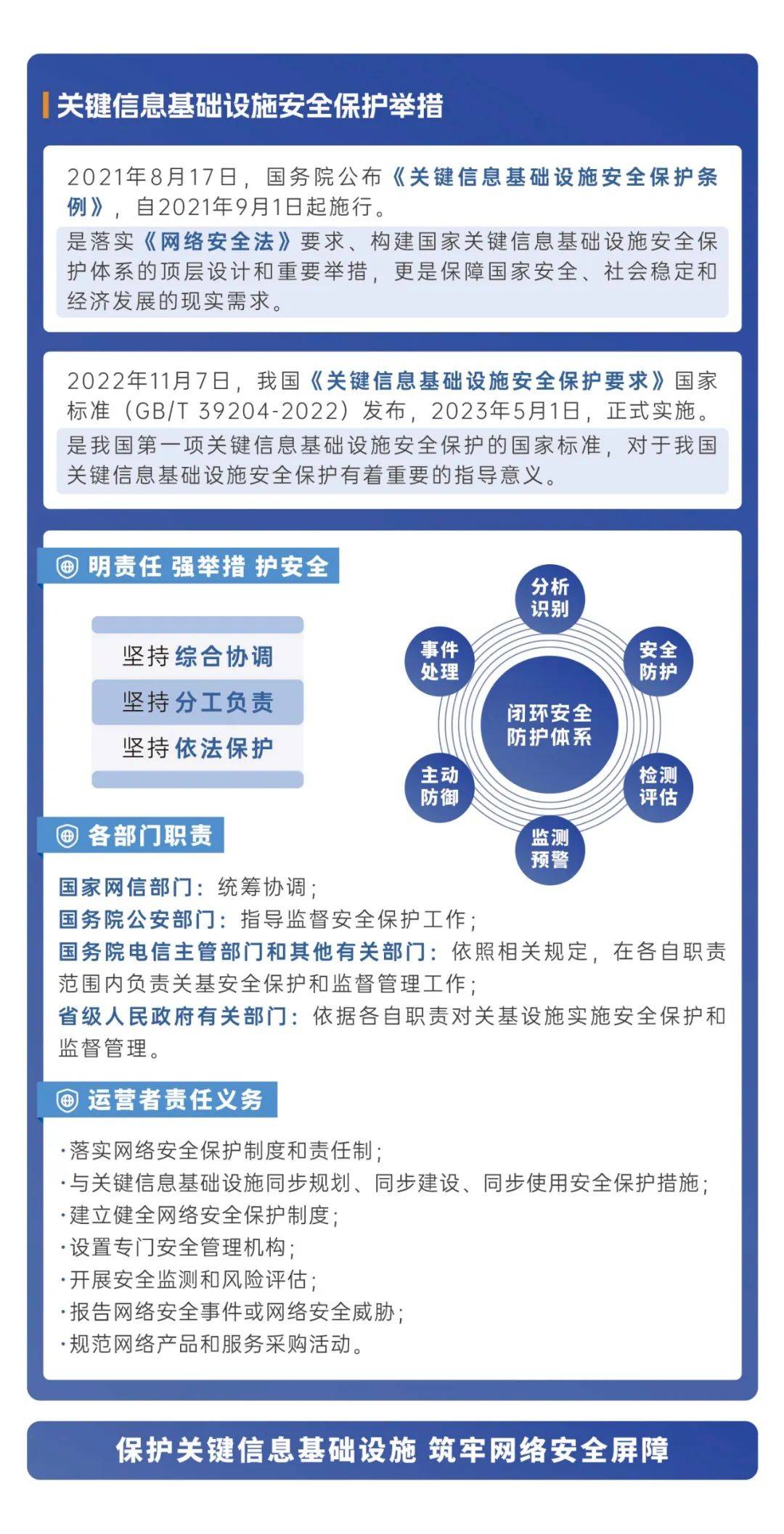
国家网络安全宣传周 丨 网络安全为人民,网络安全靠人民
创始人
2024-09-11 19:31:10

国家网络安全宣传周

今年的网络安全宣传周

主题是

“网络安全为人民,网络安全靠人民”

大家在享受如今互联网带来便利的同时

也要时刻注意

互联网背后存在的巨大隐患

电信诈骗、信息泄露、网络谣言、恶意软件......

大家一起来学习一下

网络安全知识手册吧

来源/国家网络安全宣传周官方网站

主办单位/休宁县人民政府办公室

相关内容

热门资讯

《王者荣耀世界》移动端正式上线... 4月17日,《王者荣耀世界》正式登陆iOS、Android等平台。根据三方平台统计显示,从4月15日...
神泣纷争 4 月 18 公测|... 神泣纷争手游正式定档于2026年4月18日公测首服,是由官方正版授权,搬砖测评公众号联合合作宣传的一...
王者荣耀世界角色PVE强度排行... 这篇文章我们来聊一下王者荣耀世界开服角色的T度排行,仅考虑pve大世界强度,不考虑pvp的强度。 ...
原创 风... 在《风之国》里,新加入的日常玩法“魔域讨伐”逐渐成了中后期提升战力的重要来源,这一内容在角色达到64...
西游回合制新作震撼上线!快速上... 你是否还在为寻找一款耐玩又刺激的西游题材回合制游戏而烦恼?是否厌倦了繁琐的升级过程和复杂的系统设定?...