中新网11月7日电(中新财经记者 谢艺观)11月6日晚间,沃华医药发布公告,近期获悉,公司董事长、实际控制人赵丙贤被采取留置措施,配合监委机关协助调查。
公告中提到,所涉事项与公司无关,截至本公告出具日,公司未收到相关机关的通知,也未接受过任何协助调查。截至本公告披露日,公司尚未知悉留置调查的进展及结论。
公告还强调,截至本公告披露日,公司控制权未发生变化,董事会、监事会运作正常,公司及子公司生产经营秩序正常,各项业务正稳步推进中,本事项不会对公司正常生产经营产生重大影响。

截图自沃华医药公告。
助力多家公司上市,被称为“中国巴菲特”
沃华医药官网显示,赵丙贤1963年11月生于北京,毕业于上海交通大学,金融硕士,有近三十年投资、并购、重组上市及企业经营管理经验。1991年创办并担任北京中证万融投资集团董事长、总裁,北京中证万融医药投资集团董事长。
中新财经记者查询发现,目前赵丙贤兼任山东沃华医药科技股份、北京沃华生物科技股份、云南腾药制药股份等公司董事长,还曾担任罗莱生活科技股份有限公司董事等。

图片来自沃华医药官网。
另据公开资料,自2000年分拆同仁堂科技赴香港上市开始,赵丙贤先后以个人或者公司名义直接投资多家企业,并助力登海种业、沃华医药、罗莱家纺、广电电气等公司成功上市,曾被称为“中国的巴菲特”。
除了在资本市场“长袖善舞”,赵丙贤还热衷出书。沃华医药官网提到,其1997年1月出版《资本运营论》,2016年1月出版《有效动作论》。
分割数十亿家产的离婚纠纷闹了10余年
记者注意到,这位多家公司的“掌舵者”,上一次进入人们视野还是因为离婚后财产纠纷。
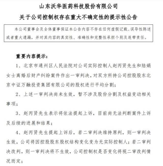
今年6月,沃华医药发布公告,北京市通州区人民法院对公司实际控制人赵丙贤和陆娟离婚后财产纠纷案件作出一审判决,对双方所持公司控股股东北京中证万融投资集团有限公司的股权进行平均分割。

截图自沃华医药公告。
天眼查显示,北京中证万融投资集团有限公司为沃华医药控股股东,赵丙贤、卢娟分别持有其80%和20%的股权。若进行平均分割,沃华医药将因控股股东股权结构变化变为无实际控制人。
对此,公告中也提到,赵丙贤表示将依法提起上诉,目前尚无法判断案件上诉及后续的进展和结果。赵丙贤提起上诉后,若二审判决维持原判,则一审判决生效;若二审判决改判,则一审判决将不生效,公司控制权是否变化将视二审改判情况而定。
自2010年赵丙贤被陆娟指控家暴,提出离婚,要求分割高达20亿元的家产开始,这场离婚拉锯战已长达13年。
如今“剑拔弩张”的两人,曾经识于微时。据山东当地媒体报道,1986年,赵丙贤和陆娟擦出恋爱火花,两年后结婚。
陆娟曾向媒体表示,她的爷爷是解放前的老股民,给他们介绍了很多股票知识。1990年底,上海有了国内第一家证券交易所。受爷爷的“启蒙教育”,他们投身股市,还由此幸运地挖到了“第一桶金”。
1991年,赵丙贤成立了中证万融集团公司,主要做投资银行业务,之后靠着这“第一桶金”越做越大。
离婚拉锯战的背后,记者在中国裁判文书网查询发现,赵丙贤和陆娟还曾涉多起股权转让纠纷、公司决议纠纷案件。

截图自中国裁判文书网。
曾以31亿元财富登上胡润百富榜
据企业官网介绍,沃华医药创立于2003年,2007年,在深圳证券交易所公开发行新股并上市。
2015年,沃华医药收购江西沃华济顺医药有限公司和辽宁沃华康辰医药有限公司。其中,江西沃华济顺医药有限公司成立于2000年,是一家集科研、开发、生产、销售为一体的现代化制药企业,为高新技术企业。辽宁沃华康辰医药有限公司成立于2002年,是一家拥有一流的生产和质量控制设备的现代化中药制药企业,亦为高新技术企业。
沃华医药还提到,从2009年到2020年的 11年间,母公司中证万融销售收入由1.9亿元人民币增长至38亿元人民币。
这也助力赵丙贤以31亿元人民币财富登上《2020年胡润百富榜》,成为新上榜富豪。
在这份关于公司实际控制人被留置的公告发出之前,记者注意到,近日沃华医药刚公布完三季度业绩。
财报显示,今年前三季度,沃华医药实现营收7.16亿元,同比下降4.84%;归属于上市公司股东的净利润5740.13万元,同比下滑27.45%;三季度单季营收2.24亿元,同比下降10.1%;归属于上市公司股东的净利润2019.73万元,同比下滑12.33%。
资本市场上,11月7日,沃华医药股价下跌超3%,目前总市值超36亿元。(完)