终于等来了 2024CSP-J/S第二轮分数线
快来看看你有没有上榜!🌟
🏆入门级:
⭐一等奖:250分(比去年增长了70分)
⭐ 二等奖:170分(比去年增长了80分)
⭐三等奖:80分(比去年增长了40分)
🏆提高级:
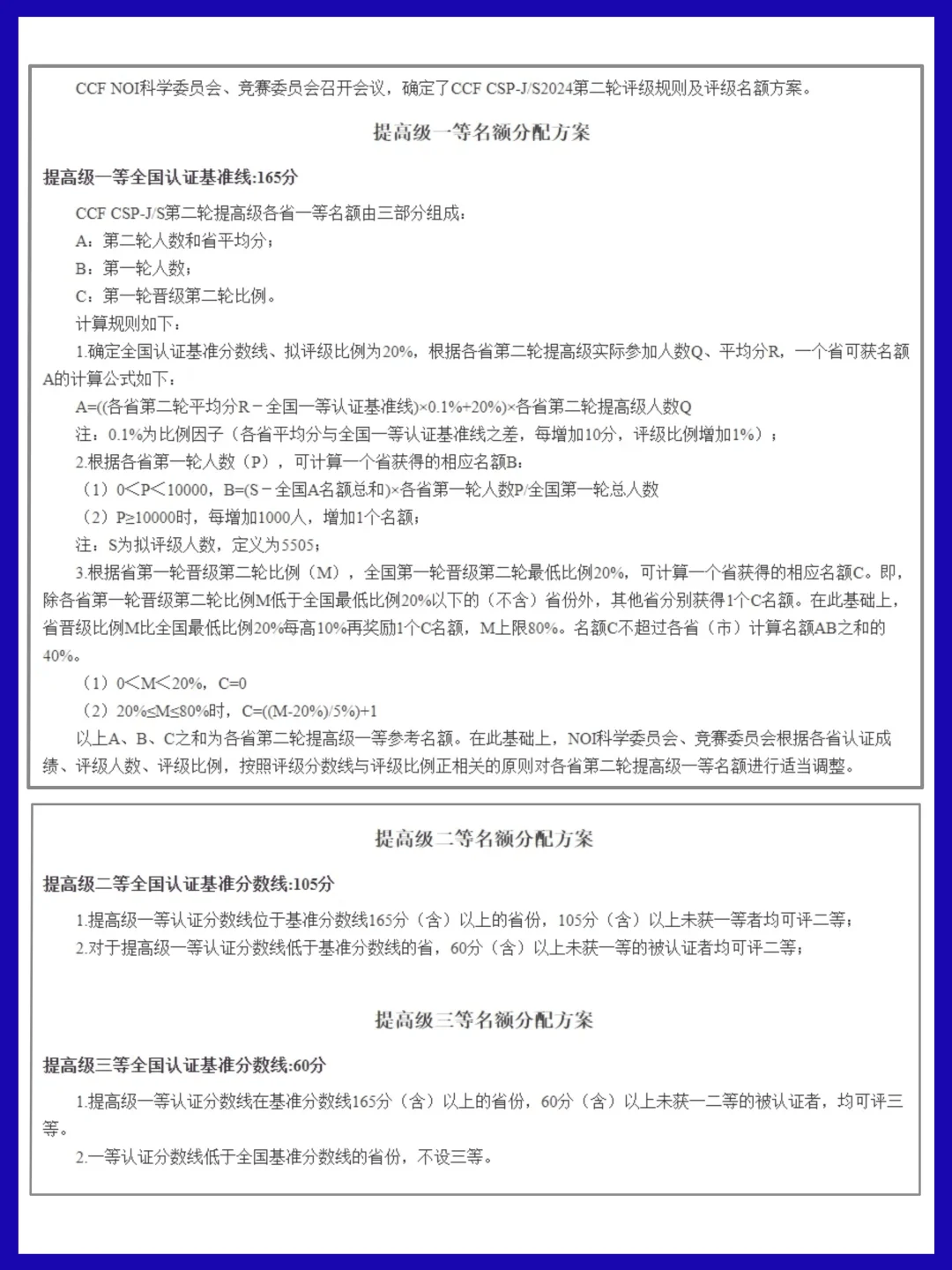
一等奖:165分(比去年增长了30分!🚀)
二等奖:105分(比去年增长了25分!🌪)
三等奖:60分(比去年增长了5分!🌈)
🤓想要拿一等奖,看来真的需要下一番功夫呢!
📈J组一等评级总人数8167人,比去年增加了1966人,但总比例减少了1.28%。📊
🏅重庆和浙江以265分领跑分数线,真是太厉害了!
📍广东以1133人荣获J组一等奖获奖总人数最高,比去年增加了521人,北京以681人紧随其后,增加了251人。🏆
📈各省分数线也在蹭蹭往上涨,浙江增长了40分,广东增长了50分,河北/江西/北京增长了60分,安徽/山东增长了65分,福建增长了80分,黑龙江增长了100分,河南/贵州/山西增长了115分。
🎯高于全国一等基准线250分10-15分的省份有:重庆、浙江、广东、上海、江苏、北京、香港、四川、安徽、福建,加上澳门250分共11个省份。
📈S组一等评级总人数5507人,比去年增加了1609人,总比例减少了0.29%。📊
🏅重庆和浙江再次领跑分数线,分别为250分和200分。
📍广东以760人荣获S组一等奖获奖总人数最高,比去年增加了301人;浙江以531人紧随其后,增加了179人。
📈各省分数线也在稳步上升,重庆增长了50分,浙江增长了45分,山东增长了40分,广东增长了30分,北京增长了25分。🌟
🎯高于全国一等基准线165分的省份有:重庆(增长85分)、浙江、广东、上海、江苏、四川、香港、北京、山东,加上安徽/澳门/福建/湖南(165分)共13个省份。
#信息学奥赛 #少儿编程 #csp第二轮分数线 #csp认证 #CSP成绩 #科技特长生 #信奥编程 #信奥赛集训





